This is Part 1 of 4 in the Define Phase in the Shmula.com Six Sigma Curriculum. After completing this module, you should be able to:
- Describe what is meant by Process Focus.
- Generate a Process Map.
- Describe the importance of VOC, VOB and VOE, and CTQ’s.
- Explain COPQ.
- Describe the Basic Six Sigma metrics.
- Explain the difference between FTY and RTY.
- Explain how to calculate Defects per Unit DPU
Why Have a Process Focus?
First, let’s define a Process:
proc¢ess (pros²es) n. A repetitive and systematic series of steps or activities where inputs are modified to achieve a value-added output
The question might seem simple, but it’s clearly not well understood or practiced in business. Here are some reasons why having a process focus leads to excellence:
- So we can understand how and why work gets done
- To characterize customer & supplier relationships
- To manage for maximum customer satisfaction while utilizing minimum resources
- To see the process from start to finish as it is currently being performed
- Blame the process, not the people
We experience processes everyday. Below are some examples of processes you may be familiar with.
- Injection molding
- Decanting solutions
- Filling vial/bottles
- Crushing ore
- Refining oil
- Turning screws
- Building custom homes
- Paving roads
- Changing a tire
- Processing invoices
- Conducting research
- Opening accounts
- Reconciling accounts
- Filling out a timesheet
- Distributing mail
- Backing up files
- Issuing purchase orders
- Order Fulfillment Process
Develop a Process Map
One of the deliverables from the Define phase is a high level process map, at a minimum it must include:
- Start and stop points
- All process steps
- All decision points
- Directional flow
The purpose of process maps is to:
- Identify the complexity of the process
- Communicate the focus of problem solving
Process maps are living documents and must be changed as the process is changed. They represent what is currently happening, not what you think is happening. They should be created by the people who are closest to the process, or at least input is obtained from those closest to the process.

When developing a process map, several symbols are used. Below are some of the standard and broadly accepted symbols used.
| A Rectangle indicates an activity. Statements within the rectangle should begin with a verb such as “place widget in machine” or “sign document”. | |
![]() | A Diamond signifies a decision point. Only two paths emerge from a decision point: No and Yes. |
| An Ellipse is a symbol that represents the Start and End of a process. | |
| A Parallelogram shows that there are data involved in the process the symbol indicates the exact data involved. | |
| The arrow is a symbol that shows direction among the various symbols within a process. |
What is Value?
Value categories as defined below:
Value Added:
- Physically transforms the thing going through the process
- Must be done right the first time
- Meaningful from the customer’s perspective (is the customer willing to pay for it?)
Value Enabling:
- Satisfies requirements of non-paying external stakeholders (government regulations)
Non-Value Added:
- Everything else
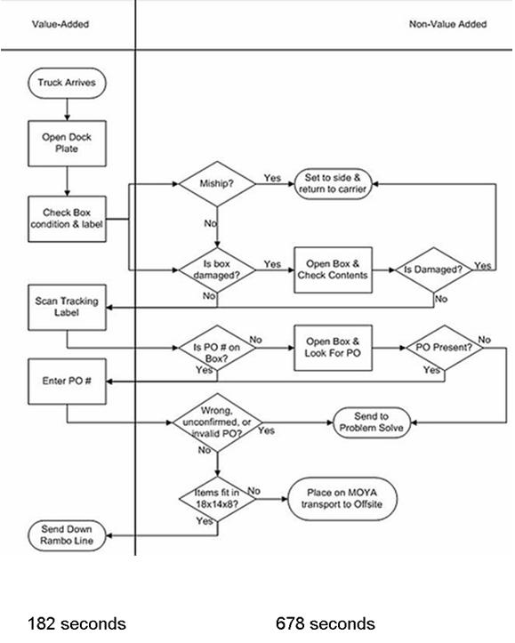
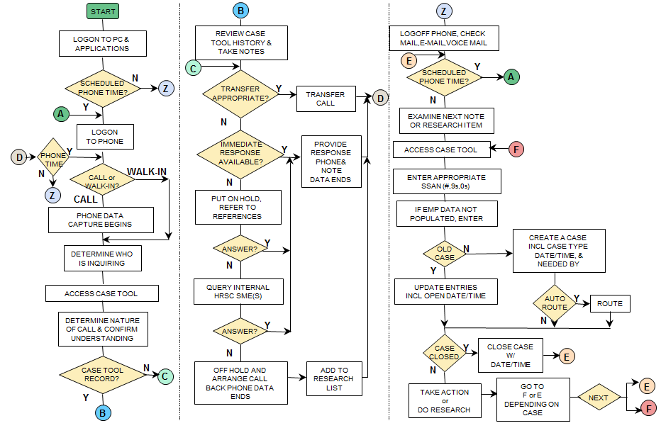
Process Map Examples
Below are several process map example to help you get started:
Process Map of Receiving Line in Order Fulfillment

Process Map of Call Center Process

Payments Fund Transfer
When many departments or functional groups are involved, it’s helpful to use what’s called a Deployment Chart, sometimes called a Swim Lane.

Exercise
Using your favorite process mapping tool create a process map of your project or functional area.
- Create a high level process map, use enough detail to make it useful.
- It is helpful to use rectangular post-it’s for process steps and square ones turned to a diamond for decision points.
- Color code the value added (green) and non-value added (red) steps.
- Be prepared to discuss this with your mentor
Voice of the Customer
Knowing your customer is more than just a handshake. It is necessary to clearly understand their needs. In Six Sigma we call this understanding the CTQ ‘s or critical to customer characteristics.
Voice of the customer or VOC seems obvious; after all, we all know what the customer wants. Or do we? The customer’s perspective has to be foremost in the mind of the Six Sigma Belt throughout the project cycle.
Here are some questions to consider to guide your thinking:
- Features: Does the process provide what the customers expect and need? How do you know?
- Integrity: Is the relationship with the customer centered on trust? How do you know?
- Delivery: Does the process meet the customer’s time frame? How do you know?
- Expense: Does the customer perceive value for cost? How do you know?
Who is the Customer?
There are different types of customers which dictates how we interact with them in the process, in order to identify customer and supplier requirements we must first define who the customers are:
External
- Direct: those who receive the output of your services, they generally are the source of your revenue.
- Indirect: those who do not receive or pay for the output of your services but have a vested interest in what you do (government agencies).
Internal: those within your organization who receive the output of your work.
People generally forgot about the Internal customer and they are just as important as the customers who are buying your product.
Value + Customers + Company
The combination of Value, Customers, and Company constitute a Value Chain. The relationship from one process to the next in an organization creates a value chain of supplies and receivers of process outputs. Each process has a contribution and accountability to the next to satisfy the external customer.External customers’ needs and requirements are best met when all process owners work cooperatively in the value chain.
Critical to Quality (CTQ)
Critical to Quality (CTQ ‘s) are measures that we use to capture VOC properly. (also referred to in some literature as CTC’s critical to customer)
CTQ ‘s can be vague and difficult to define. They are initially subjective or qualitative, but the goal of the Black Belt is to make them quantifiable if appropriate.
The customer may identify a requirement that is difficult to measure directly so it will be necessary to break down what is meant by the customer into identifiable and measurable terms.
Here are some examples of CTQ’s. Can you think of any from your business?
- Performance
- Features
- Conformance
- Timeliness
- Reliability
- Serviceability
- Durability
- Aesthetics
- Reputation
- Completeness
- Safety
- Competence
- Reliability
- Accuracy
- Timeliness
- Responsiveness
- Access
- Courtesy
- Communication
- Credibility
- Security
- Understanding
Steps To Identifying CTQ
Here are the basic steps to identifying your CTQ’s:
Step 1: Identify Customers
- Listing
- Segmentation
- Prioritization
Step 2: Validate CTQ’s
- Translate VOC to CTQ s
- Prioritize the CTQ s
- Set Specified Requirements
- Confirm CTQ s with customer
Step 3: Capture Voice of the Customer
- Review existing performance
- Determine gaps in what you need to know
- Select tools that provide data on gaps
- Collect data on the gaps
Cost of Poor Quality (COPQ)
COPQ stands for Cost of Poor Quality. As a Six Sigma Belt, one of your tasks will be to estimate COPQ for your process. Through your process exploration and project definition work you will develop a refined estimate of the COPQ in your project. This project COPQ represents the financial opportunity of your team’s improvement effort (voice of the business, VOB).
Calculating COPQ is iterative and will change as you learn more about the process. COPQ helps us understand the financial impact of problems created by defects. COPQ is a symptom, not a defect Projects fix defects with the intent of improving symptoms.
The concepts of traditional Quality Cost are the foundation for COPQ. External, Internal, Prevention, Appraisal.
A significant portion of COPQ from any defect comes from effects that are difficult to quantify and must be estimated
Internal COPQ
- Quality Control Department
- Inspection
- Quarantined Inventory
External COPQ
- Warranty
- Customer Complaint Related Travel
- Customer Retention Programs
Prevention
- Error Proofing Devices
- Supplier Certification
- Design for Six Sigma
Detection
- Supplier Audits
- Sorting Incoming Parts
- Repaired Material
Often, the killers of any business are hidden costs, visualized by the image below:

COPQ Hard and Soft Savings
Much of Six Sigma is in reducing the cost to serve or in reducing the cost to produce. These are what we’d consider Hard Savings. There’s also soft savings, such as not spending what we would have spent such as foregoing the creation of a distribution center because we’re using utilizing the space better. Here’s some examples of hard and soft savings:
Labor Savings
Cycle Time Improvements
Scrap Reductions
Hidden Factory Costs
Inventory Carrying Cost
Gaining Lost Sales
Missed Opportunities
Customer Loyalty
Strategic Savings
Preventing Regulatory Fines
Exercise
Brainstorm a list of COPQ opportunities. Categorize the top 3 sources of COPQ for the four classifications:
- Internal
- External
- Prevention
- Detection
Be prepared to discuss with your mentor and coach.
Six Sigma Metrics
In any process improvement endeavor, the ultimate objective is to make the process:
- Better: DPU, DPMO, RTY (there are others, but they derive from these basic three)
- Faster: Cycle Time
- Cheaper: COPQ
If you make the process better by eliminating defects you will make it faster. If you choose to make the process faster, you will have to eliminate defects to be as fast as you can be. If you make the process better or faster, you will necessarily make it cheaper
The metrics for all Six Sigma projects fall into one of these three categories
Cycle Time
Think of Cycle Time in terms of your product or transaction in the eyes of the customer of the process: It is the time required for the product or transaction to go through the entire process, from beginning to end It is not simply the touch time of the value-added portion of the process.
What is the cycle time of the process you mapped?
Is there any variation in the cycle time? Why?
DPU
Six Sigma methods quantify individual defects and not just defectives. Defects account for all errors on a unit. A unit may have multiple defects. An incorrect invoice may have the wrong amount due and the wrong due date.
Defectives simply classifies the unit bad – it doesn’t matter how many defects there are. The invoice is wrong, causes are unknown
A unit:
Is the measure of volume of output from your area. Is observable and countable. It has a discrete start and stop point.It is an individual measurement and not an average of measurements.
DPU = # of defects / # of units
For example, An error in a Online transaction has (typed wrong card number, internet failed). In this case one online transaction had 2 defects (dpu=2).
A Mobile Computer that has 1 broken video screen, 2 broken keyboard keys and 1 dead battery, has a total of 4 defects. (dpu=4)
Is a process that produces 1 dpu better or worse than a process that generates 4 dpu? If you assume equal weight on the defects, obviously a process that generates 1 dpu is better; however, cost and severity should be considered.
First Pass Yield
FPY is the traditional quality metric for yield. Unfortunately, it does not account for any necessary rework

Rolled Throughput Yield
Instead of relying of FTY- First Time Yield, A more efficient metric to use is RTY-Rolled Throughput Yield. RTY has a direct correlation (relationship) to Cost of Poor Quality.
In the few organizations where data is readily available, the RTY can be calculated using actual defect data. The data provided by this calculation would be a binomial distribution since the lowest yield possible would be zero.
As depicted here, RTY is the multiplied yield of each subsequent operation throughout a process (X1 * X2 * X3¦)

End of Part 1 of 4 in the Define Phase
This is Part 1 of the Define Phase in the Shmula.com Six Sigma Curriculum. After completing this module, you should be able to:
- Describe what is meant by Process Focus.
- Generate a Process Map.
- Describe the importance of VOC, VOB and VOE, and CTQ’s.
- Explain COPQ.
- Describe the Basic Six Sigma metrics.
- Explain the difference between FTY and RTY.
- Explain how to calculate Defects per Unit DPU
In the next section of the Define Phase Module, we will discuss Project Selection.










Comments are disabled for this post.